Update a subscription
PATCH /v1/subscriptions/{guid}This endpoint allows clients to update information about a subscription. The client MAY update the following information:
- The podcast’s GUID
- The podcast’s feed URL
- An update to the subscription status for the user
This endpoint returns the following information:
| Field | Type | Required? | Description |
|---|---|---|---|
new_feed_url | String | No | The URL of the podcast RSS feed. Only returned if the feed_url field was updated by the request |
is_subscribed | Boolean | No | Whether the user is subscribed to the podcast or not. Only returned if the is_subscribed field was updated by the request |
subscription_changed | Datetime | No | The date on which the is_subscribedor feed_url field was last updated. Presented in ISO 8601 format. Only returned if the is_subscribed field was updated by the request |
guid_changed | Datetime | No | The date on which the podcast’s GUID was last updated. Presented in ISO 8601 format. Only returned if the guid field was updated by the request |
new_guid | String<UUID> | No | The new GUID associated with the podcast. Only returned if the guid field was updated by the request |
Parameters
Section titled “Parameters”The client MUST pass the subscription GUID in the query path and add at least one field update in the request body.
| Parameter | Type | In | Required? | Description |
|---|---|---|---|---|
guid | String | Query | Yes | The GUID of the subscription object that needs to be updated |
new_feed_url | String | Body | No | The URL of the new RSS feed for the subscription |
new_guid | String <UUID> | Body | No | The new GUID of the podcast |
is_subscribed | Boolean | Body | No | Whether the user is subscribed to the podcast or not |
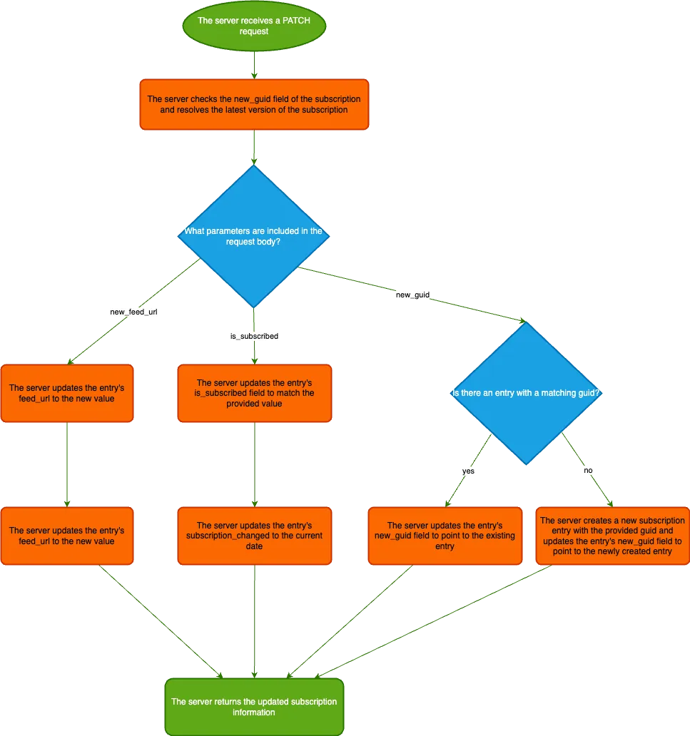
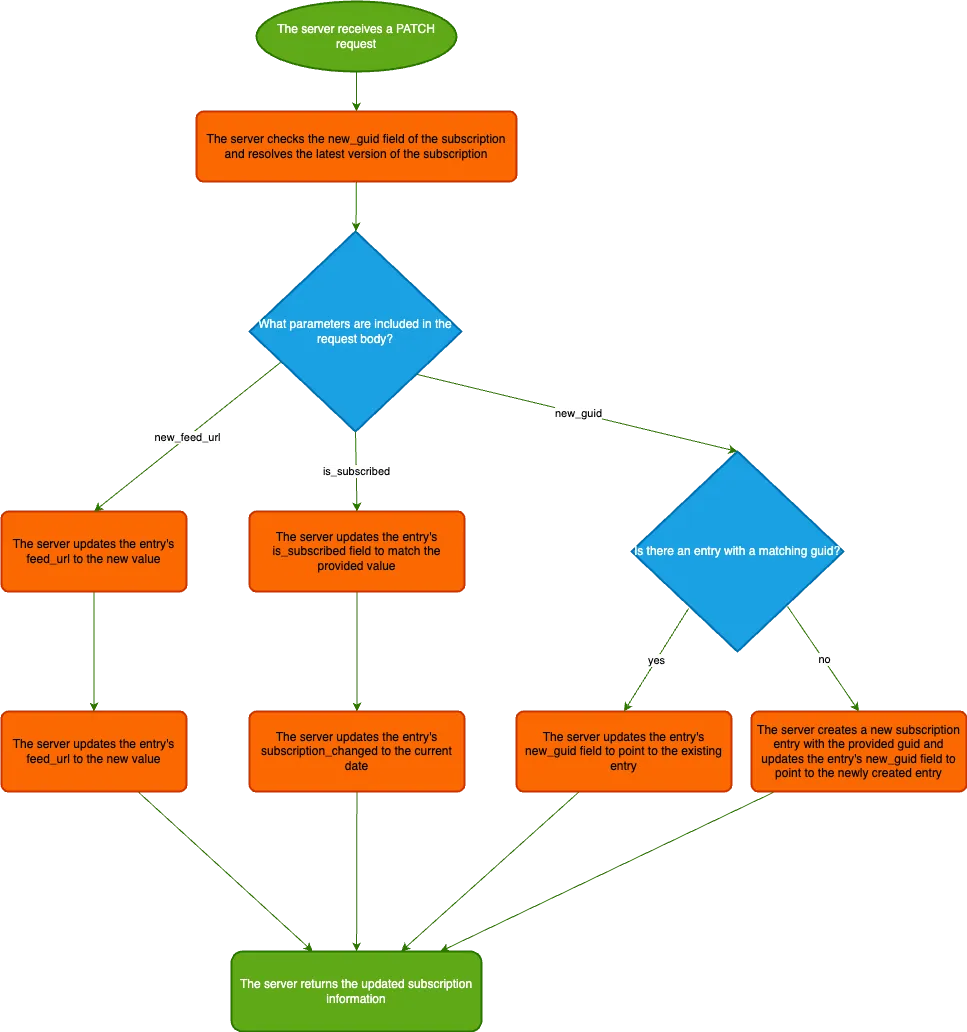
Server-side behavior
Section titled “Server-side behavior”On receipt of a PATCH request for a subscription, the server MUST do the following:
- If the subscription in the request has a
new_guidspecified in the database, follow thenew_guidchain to find the latest version of the subscription - If the request contains a
new_feed_urlparameter:- Update the subscription entry’s
feed_urlfield to the new value - Update the subscription entry’s
subscription_changedfield to the current date
- Update the subscription entry’s
- If the request contains a
new_guidparameter:- Check if the GUID is already present in the system
- If the GUID is already present, update the subscription entry’s
new_guidfield to point to the existing entry - If the GUID isn’t already present, create a new subscription entry and update the existing entry’s
new_guidfield to point to the newly created entry - Update the subscription entry’s
guid_changedto the current date
- If the request contains an
is_subscribedparameter:- Update the subscription entry’s
is_subscribedto the new value - Update the subscription entry’s
subscription_changedfield to the current date
- Update the subscription entry’s
- Return a summary of the changes

Example request
Section titled “Example request”$ curl --location --request PATCH '/subscriptions/2d8bb39b-8d34-48d4-b223-a0d01eb27d71' \--header 'Content-Type: application/json' \--data '{ "new_feed_url": "https://example.com/rss5", "new_guid": "965fcecf-ce04-482b-b57c-3119b866cc61", "is_subscribed": false}'$ curl --location --request PATCH '/subscriptions/2d8bb39b-8d34-48d4-b223-a0d01eb27d71' \--header 'Content-Type: application/xml' \--data '<?xml version="1.0" encoding="UTF-8"?><subscription> <new_feed_url>https://example.com/rss5</new_feed_url> <new_guid>965fcecf-ce04-482b-b57c-3119b866cc61</new_guid> <is_subscribed>false</is_subscribed></subscription>'Example 200 response
Section titled “Example 200 response”{ "new_feed_url": "https://example.com/rss5", "is_subscribed": false, "subscription_changed": "2023-02-23T14:41:00.000Z", "guid_changed": "2023-02-23T14:41:00.000Z", "new_guid": "965fcecf-ce04-482b-b57c-3119b866cc61"}<?xml version="1.0" encoding="UTF-8"?><subscription> <new_feed_url>https://example.com/rss5</new_feed_url> <is_subscribed>false</is_subscribed> <subscription_changed>2023-02-23T14:41:00.000Z</subscription_changed> <guid_changed>2023-02-23T14:41:00.000Z</guid_changed> <new_guid>965fcecf-ce04-482b-b57c-3119b866cc61</new_guid></subscription>